 
    
    
    
    
  《战地 6》的销量分析揭示了清晰的地域消费格局,美国玩家以超 55% 的占比领跑,西方玩家整体占比更是占据绝对优势。这一现象既印证了欧美市场对军事射击题材的高接受度,也体现了游戏在本地化运营、玩法适配等方面的策略成效,为解读其市场表现提供了关键视角。

根据Sensor Tower旗下Video Game Insights (VGI) PC/主机平台数据洞察的最新数据,《战地6》首发5天,PC/主机平台总销量大约660万套,“为系列续作的稳步发展奠定了坚实基础”。

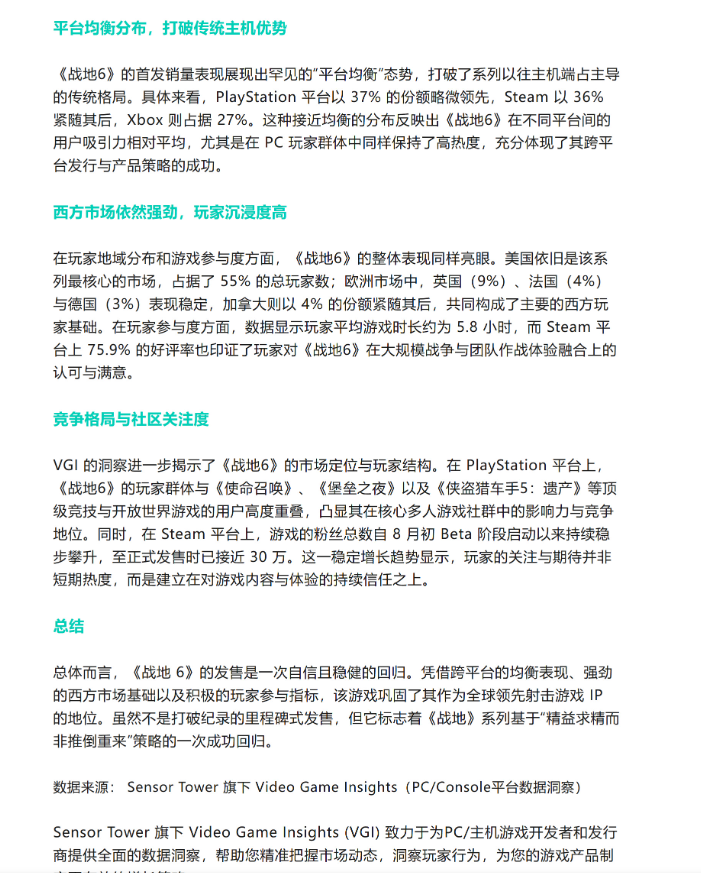
平台均衡:
PS5占37%、PC Steam占36%、Xbox Series占27%,打破以往主机端占主导的格局,显示出跨平台策略成功。
市场集中在西方:
美国玩家占55%,英国、法国、德国、加拿大合计约20%,仍以欧美市场为核心,暗示中国市场占比不到25%
玩家反馈积极:
平均游戏时长5.8小时,Steam好评率75.9%,说明玩家满意度较高
竞争与社区:
《战地6》的玩家群体与《使命召唤》《堡垒之夜》等重度多人游戏重叠,显示其在核心射击游戏市场的竞争力。Steam关注度自Beta阶段起持续增长,粉丝基础稳固。



《禁闭求生2》发行时间 《禁闭求生2》有中文版吗
资讯 · 2025-07-07 13:57:39
星痕共鸣姆克头目怎么打 星痕共鸣姆克头目打法指南
资讯 · 2025-07-28 17:03:48
植物大战僵尸2草地无尽阵容推荐 植物大战僵尸2草地无尽阵容攻略
资讯 · 2025-07-28 17:04:27
三角洲行动威龙对话答案是什么 三角洲行动威龙对话答案大全
资讯 · 2025-07-28 17:05:57
开天S2赛季开荒攻略最新 开天陆压阵容搭配一览
资讯 · 2025-07-07 14:04:06
《网络奇兵2重制版》所有门禁密码是多少一览
资讯 · 2025-07-28 17:07:41 
                
                由前《侠盗猎车手》制作人Leslie Benzies创立的游戏工作室 Build a Rocket Boy制作的游戏《心之眼》在发售后口碑不佳,玩家反馈游戏存在
 
                
                华为顶级旗舰 Mate X5 的价格迎来冰点时刻,无论是全新机型的大幅直降,还是官方翻新版本的半价开售,都让这款曾经的高端折叠屏标杆触达了更广泛的消费者。作为
 
                
                10 月底发布的联想 moto X70 Air,现已提前开启预售通道。作为一款聚焦 “超薄不妥协” 的机型,它不仅将机身厚度控制在极致水
 
                
                打辉烬寒霜龙母关键抓“削韧→倒地→爆发”循环!推荐克拉拉、北洛、欧文组合,北洛拉仇恨削韧,克拉拉蓄力箭打头部弱点有2
 
                
                《土豆兄弟》“新黎明”更新上线,实用功能扎堆来!Ban道具系统解决了流派成型的痛点,图鉴系统堪称“游戏百科”,记
 
                
                华为智慧音频App上线,音频设备管理更便捷!无论苹果还是安卓手机,都能通过它连接FreeClip2、FreeBuds7i等设备,弹窗配对后可直接调降噪、开透传。
 
                
                踏入《天外世界2》的天堂岛,多样同伴能为冒险增添助力,伊内兹便是其中颇具特色的一位。天堂岛的同伴各有定位,而伊内兹的招募与特定任务紧密相关,需按流程完成探索与目
 
                
                纠结《逃离鸭科夫》天赋怎么选?其实答案藏在你的玩法里:偏爱稳扎稳打,“生存者” 的护甲加成能关键时刻救命;热衷搜刮搬运,“搬
 
                
                想让奈尔斯成为可靠的战场助力?他的技能加点需围绕核心定位展开 —— 是打造吸引火力的坚固壁垒,还是培育强化团队的支援能手,加点方向差异显
 
                
                在游戏《天外世界2》里,“新手奖励”这把武器很值得培养。尽管它在前期的属性面板表现不算突出,然而,当对其进行强化并搭配合理的装备后,即便
 
                
                车企购置税补贴潮来袭!小米、奇瑞、长安等品牌纷纷出手,最高补贴达1.5万元。小米覆盖SU7、YU7等全系,11月30日前锁单,因车企原因跨年交付可享尾款减免。奇
 
                
                《洛克王国》炫彩蛋获取分三路!副本流去彼得大道捡星星开任务,拼运气拿酷拉炫彩蛋;探索流靠液化术钻密道摸宝箱,稳得布丁炫彩蛋。懒人可选庇护所孵化精灵果实,氪金玩家
 
                
                10月31日23时44分,神舟二十一号将携张陆、武飞、张洪章三位航天员奔赴太空!乘组涵盖驾驶员、工程师、载荷专家三类角色,新老搭配分工明确。在轨期间不仅要与神舟
 
                
                《流放之路》S28 赛季 “苍焰守护者” 即将开启,带来的更新堪称重磅。核心亮点当属全新的 “血裔” 次级升华系
 
                
                OPPOPad5把旗舰性能装进了平板里!直接搭载3nm制程的天玑9400芯片,第二代全大核架构带来超强算力,安兔兔跑分直奔288万而去。搭配12核光追GPU,《
 
                
                小米17Pro系列妙享背屏更新来了!新增的对话翻译功能超实用,主屏输入中文,背屏能即时显示外语译文,海外旅行、商务交流都能轻松应对。还有两款全新掌机小游戏上线,
 
                
                激战星际战场时,卡顿、延迟往往成为胜负关键。《星际争霸 2》中,无论是大规模单位交战时的帧率骤降,还是多人对战里的网络丢包,都严重影响操作体验。这些问题可能源于
 
                
                《病栋》卡组搭配的关键在“机制联动”!游戏采用双牌组独立计算消耗的设定,搭配需紧扣角色技能与卡牌效果的协同。以无尽模式热门的于夕体系为例
 
                
                苹果地图的“广告时代”要来了!酝酿数年的商业化计划终于浮出水面,商家可通过充值在搜索结果中获得更醒目展示,流程与AppStore广告的竞
 
                
                华为Mate系列再添轻薄新旗舰!Mate70Air核心配置确认,搭载Pro版同款等深四曲屏,搭配1.5K分辨率与高刷新率,握持感与视觉体验双优。性能上最高配备1
 
                
                鸿蒙与iOS的“生态墙”即将打破!华为官宣鸿蒙6与iOS数据互通功能预计2025年12月上线,彻底解决跨设备传文件的痛点。该功能依托近场
 
              心之眼发布大型更新自由模式暂时移除 心之眼AECADIA模式全面回归
攻略 · 2025-10-31 15:38:03 
                捣蛋鬼
休闲益智 / 32.01MB 2025-10-31更新 
                捣蛋鬼
休闲益智 / 32.01MB 2025-10-31更新 
                植物大战僵尸IC版
休闲益智 / 171.31MB 2025-10-31更新 
                卡牌之王
休闲益智 / 349.44MB 2025-10-31更新 
                仙剑奇侠传98
角色扮演 / 142.12MB 2025-10-31更新 
                psplay安卓版
其他 / 44.09MB 2025-10-31更新 
                psplay串流软件
其他 / 44.09MB 2025-10-31更新 
                狂欢征服世界汉化版
策略塔防 / 82.49MB 2025-10-31更新 
                心理测量者没有选择的幸福游戏
角色扮演 / 1280.01MB 2025-10-31更新 
                总之就是肉鸽抓宠自走棋
休闲益智 / 262.54MB 2025-10-31更新 
                绯红之心2内购 CrimsonHeart2
角色扮演 / 53.28MB 2025-10-31更新 
              华为matex5价格降至新低 华为顶级旗舰降到冰点
攻略 · 2025-10-31 15:01:03